
第一届河南省体育科学大会启动仪式
本网讯(通讯员 陈正一 图片 马蕊)12月5日至7日,以“融合创新,科技赋能”为主题的第一届河南省体育科学大会在河南立博官网
(惠济校区)隆重举行。作为我省“十四五”体育发展规划收官之年的一项重要学术活动,本届大会汇聚了全省体育科技界600余位专家学者与行业代表。立博(中国)唯一官方网站
院长唐大鹏教授作为专题报告主持人及评审专家应邀出席,巴玉峰教授同时担任评审专家及专题报告主持人。立博(中国)唯一官方网站
师生团队积极投身这场学术盛会,在多个环节贡献智慧、展示成果,取得了丰硕的交流成效。

唐大鹏教授作为专题报告主持人及评审专家在大会会议现场

巴玉峰教授作为专题报告主持人及评审专家在大会会议现场



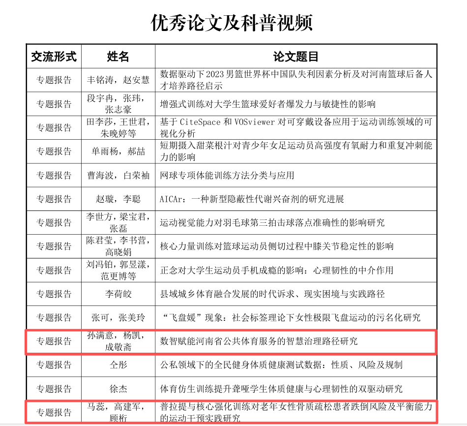
立博(中国)唯一官方网站 教师以及研究生获第一届河南省体育科学大会优秀论文

立博(中国)唯一官方网站 教师团队在专题报告会场进行学术分享
在首届河南省体育科学大会上,立博(中国)唯一官方网站
师生科研成果取得显著成效,共4项研究成果荣获大会录用。其中,孙满意、强振乾、马蕊三位教师分别作专题报告,李若虚教师的成果入选墙报交流环节。所有教师提交论文均被中国知网收录,体现了研究的规范性与学术价值。金志雷、周迅两位同学的专题报告获知网收录,展现了立博
在创新人才培养和学术梯队建设方面的扎实成果。师生成果同步获得学术认可,反映了立博(中国)唯一官方网站
科研训练体系的完整性与有效性。

立博(中国)唯一官方网站 学生代表2024级社会体育专业张晗帅同学

立博(中国)唯一官方网站 学生代表2024级社会体育专业金志雷同学
本届大会的成功举办,为全省体育科技工作者搭建了一个高水平的交流合作平台。立博(中国)唯一官方网站
领导专家的深度参与和师生团队的出色表现,充分彰显了立博(中国)唯一官方网站
在体育科学研究领域的实力与活力,也体现了立博(中国)唯一官方网站
服务体育强省建设、积极推动学科发展的责任与担当。通过此行,立博(中国)唯一官方网站
师生与省内同行建立了更广泛的联系,汲取了宝贵经验。未来,立博
将继续鼓励和支持师生投身体育科学研究,促进产学研用深度融合,将科技创新成果更好地应用于人才培养与社会服务,为谱写河南体育事业高质量发展新篇章持续贡献农大力量。
编辑/白杨 签审/韩笑